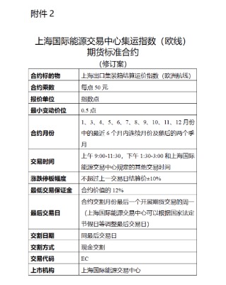
据上期所官网1月16日消息,上海国际能源交易中心发布关于《上海国际能源交易中心集运指数(欧线)期货标准合约》(修订案)的公告,内容为: 《上海国际能源交易中心集运指数(欧线)期货标准合约》(修订案)经上海国际能源交易中心董事会审议通过,并已报告中国证监会,现予以发布。合约月份的调整自2026年2月10日(周二)起实施。最小变动价位的调整自2026年5月11日(周一)起实施。
通弘网提示:文章来自网络,不代表本站观点。
本文评分*
评论内容*
你的昵称*
你的邮箱*